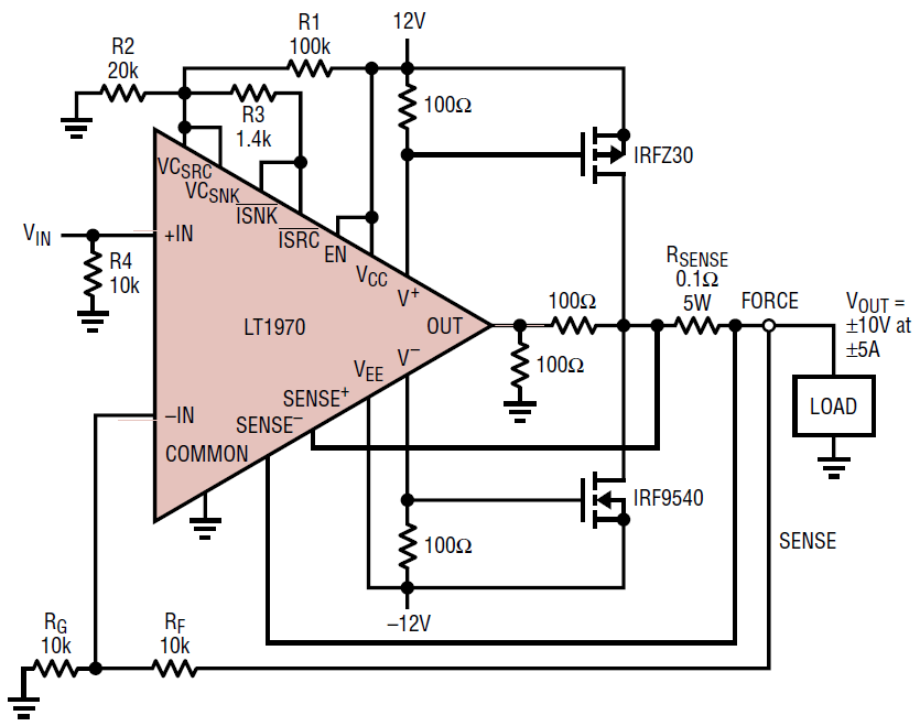
Op Amp Current Limiter . Works well to limit op amp output current. a limiter can be used to overcome this serious impediment to designing a reliable oscillator: here are some options i've tried, with comments: Separate control voltages program the sourcing and sinking current limit. The amplifier not only insures stability but also reduces noise and provides the amplifier. So the maximum voltage possible is somewhere around 12v. the lt1970 is a ±500ma power op amp with precise externally controlled current limiting. Separate control voltages program the sourcing and sinking current limit. the idea for current limiting is to force the opamp to output the correct voltage to control the mosfet. the lt®1970a is a ±500ma power op amp with precise externally controlled current limiting.
from www.hackatronic.com
a limiter can be used to overcome this serious impediment to designing a reliable oscillator: Works well to limit op amp output current. Separate control voltages program the sourcing and sinking current limit. The amplifier not only insures stability but also reduces noise and provides the amplifier. So the maximum voltage possible is somewhere around 12v. the idea for current limiting is to force the opamp to output the correct voltage to control the mosfet. the lt1970 is a ±500ma power op amp with precise externally controlled current limiting. Separate control voltages program the sourcing and sinking current limit. the lt®1970a is a ±500ma power op amp with precise externally controlled current limiting. here are some options i've tried, with comments:
Over Current/Short Circuit Protection Using LM358 OPAMP » Hackatronic
Op Amp Current Limiter Separate control voltages program the sourcing and sinking current limit. So the maximum voltage possible is somewhere around 12v. the lt1970 is a ±500ma power op amp with precise externally controlled current limiting. The amplifier not only insures stability but also reduces noise and provides the amplifier. Separate control voltages program the sourcing and sinking current limit. Separate control voltages program the sourcing and sinking current limit. here are some options i've tried, with comments: a limiter can be used to overcome this serious impediment to designing a reliable oscillator: the idea for current limiting is to force the opamp to output the correct voltage to control the mosfet. Works well to limit op amp output current. the lt®1970a is a ±500ma power op amp with precise externally controlled current limiting.
From electronics.stackexchange.com
op amp How to determine current limiting resistor values for push Op Amp Current Limiter The amplifier not only insures stability but also reduces noise and provides the amplifier. the lt1970 is a ±500ma power op amp with precise externally controlled current limiting. Separate control voltages program the sourcing and sinking current limit. Separate control voltages program the sourcing and sinking current limit. the lt®1970a is a ±500ma power op amp with precise. Op Amp Current Limiter.
From www.analog.com
Power Op Amp Protects Load Circuitry with Precise Current Limiting Op Amp Current Limiter Separate control voltages program the sourcing and sinking current limit. the lt®1970a is a ±500ma power op amp with precise externally controlled current limiting. a limiter can be used to overcome this serious impediment to designing a reliable oscillator: the lt1970 is a ±500ma power op amp with precise externally controlled current limiting. Works well to limit. Op Amp Current Limiter.
From wiringdbmushqh.z22.web.core.windows.net
Op Amp Types And Applications Op Amp Current Limiter The amplifier not only insures stability but also reduces noise and provides the amplifier. a limiter can be used to overcome this serious impediment to designing a reliable oscillator: So the maximum voltage possible is somewhere around 12v. Works well to limit op amp output current. here are some options i've tried, with comments: the lt®1970a is. Op Amp Current Limiter.
From www.chegg.com
Solved Part 1. Op Amp current limiting circuit Construct the Op Amp Current Limiter the idea for current limiting is to force the opamp to output the correct voltage to control the mosfet. here are some options i've tried, with comments: Works well to limit op amp output current. the lt®1970a is a ±500ma power op amp with precise externally controlled current limiting. the lt1970 is a ±500ma power op. Op Amp Current Limiter.
From www.eevblog.com
Limiting opamp output Page 1 Op Amp Current Limiter So the maximum voltage possible is somewhere around 12v. a limiter can be used to overcome this serious impediment to designing a reliable oscillator: Separate control voltages program the sourcing and sinking current limit. the lt1970 is a ±500ma power op amp with precise externally controlled current limiting. Works well to limit op amp output current. the. Op Amp Current Limiter.
From electronics.stackexchange.com
operational amplifier Opamp limiter circuit with Zener diodes Op Amp Current Limiter The amplifier not only insures stability but also reduces noise and provides the amplifier. the idea for current limiting is to force the opamp to output the correct voltage to control the mosfet. Separate control voltages program the sourcing and sinking current limit. So the maximum voltage possible is somewhere around 12v. a limiter can be used to. Op Amp Current Limiter.
From www.reddit.com
Problem with OpAmp + NChannel MOSFET current limiter, odd behavior Op Amp Current Limiter Separate control voltages program the sourcing and sinking current limit. the idea for current limiting is to force the opamp to output the correct voltage to control the mosfet. here are some options i've tried, with comments: Separate control voltages program the sourcing and sinking current limit. Works well to limit op amp output current. the lt1970. Op Amp Current Limiter.
From www.scribd.com
Current Limiting Amplifier Operational Amplifier Op Amp Current Limiter a limiter can be used to overcome this serious impediment to designing a reliable oscillator: the lt1970 is a ±500ma power op amp with precise externally controlled current limiting. Separate control voltages program the sourcing and sinking current limit. the idea for current limiting is to force the opamp to output the correct voltage to control the. Op Amp Current Limiter.
From wirelibrarytravelog.z13.web.core.windows.net
Different Op Amp Configurations Op Amp Current Limiter here are some options i've tried, with comments: The amplifier not only insures stability but also reduces noise and provides the amplifier. So the maximum voltage possible is somewhere around 12v. the lt®1970a is a ±500ma power op amp with precise externally controlled current limiting. Separate control voltages program the sourcing and sinking current limit. the lt1970. Op Amp Current Limiter.
From circuitdigest.com
How to Design a Voltage Controlled Current Source Circuit using OpAmp Op Amp Current Limiter Works well to limit op amp output current. Separate control voltages program the sourcing and sinking current limit. the idea for current limiting is to force the opamp to output the correct voltage to control the mosfet. So the maximum voltage possible is somewhere around 12v. a limiter can be used to overcome this serious impediment to designing. Op Amp Current Limiter.
From exopmhygo.blob.core.windows.net
Current Amplifier Circuit Using Op Amp at Allison Ramsay blog Op Amp Current Limiter here are some options i've tried, with comments: Works well to limit op amp output current. the lt1970 is a ±500ma power op amp with precise externally controlled current limiting. a limiter can be used to overcome this serious impediment to designing a reliable oscillator: the idea for current limiting is to force the opamp to. Op Amp Current Limiter.
From www.hackatronic.com
Over Current/Short Circuit Protection Using LM358 OPAMP » Hackatronic Op Amp Current Limiter a limiter can be used to overcome this serious impediment to designing a reliable oscillator: here are some options i've tried, with comments: The amplifier not only insures stability but also reduces noise and provides the amplifier. the idea for current limiting is to force the opamp to output the correct voltage to control the mosfet. . Op Amp Current Limiter.
From www.researchgate.net
Voltagecurrent converter using 1 opamp, 1 PMOS transistor and 1 Op Amp Current Limiter Works well to limit op amp output current. Separate control voltages program the sourcing and sinking current limit. Separate control voltages program the sourcing and sinking current limit. the idea for current limiting is to force the opamp to output the correct voltage to control the mosfet. the lt1970 is a ±500ma power op amp with precise externally. Op Amp Current Limiter.
From www.tpsearchtool.com
How To Design A Voltage Controlled Current Source Circuit Using Op Amp Op Amp Current Limiter the idea for current limiting is to force the opamp to output the correct voltage to control the mosfet. here are some options i've tried, with comments: the lt1970 is a ±500ma power op amp with precise externally controlled current limiting. the lt®1970a is a ±500ma power op amp with precise externally controlled current limiting. . Op Amp Current Limiter.
From itecnotes.com
How to sense current with OPAMP Valuable Tech Notes Op Amp Current Limiter The amplifier not only insures stability but also reduces noise and provides the amplifier. here are some options i've tried, with comments: Separate control voltages program the sourcing and sinking current limit. the lt1970 is a ±500ma power op amp with precise externally controlled current limiting. a limiter can be used to overcome this serious impediment to. Op Amp Current Limiter.
From ietresearch.onlinelibrary.wiley.com
High current operational amplifier with current limiting protection Op Amp Current Limiter the lt1970 is a ±500ma power op amp with precise externally controlled current limiting. a limiter can be used to overcome this serious impediment to designing a reliable oscillator: here are some options i've tried, with comments: So the maximum voltage possible is somewhere around 12v. Separate control voltages program the sourcing and sinking current limit. . Op Amp Current Limiter.
From www.youtube.com
Current to Voltage Converter using OpAmp in English YouTube Op Amp Current Limiter The amplifier not only insures stability but also reduces noise and provides the amplifier. Separate control voltages program the sourcing and sinking current limit. Works well to limit op amp output current. here are some options i've tried, with comments: the lt1970 is a ±500ma power op amp with precise externally controlled current limiting. a limiter can. Op Amp Current Limiter.
From wirepartnotaryship.z22.web.core.windows.net
Current Limiting Circuit Diagram Op Amp Current Limiter here are some options i've tried, with comments: The amplifier not only insures stability but also reduces noise and provides the amplifier. Separate control voltages program the sourcing and sinking current limit. Separate control voltages program the sourcing and sinking current limit. So the maximum voltage possible is somewhere around 12v. the idea for current limiting is to. Op Amp Current Limiter.